中国·yl23411(永利)集团官网-Officialwebsite
首页
学院概况
师资队伍
学院党建
课程建设
学科建设
科学研究
研究生培养
文件制度
思政实践网
人才招聘
计算机与网络
云服务器
弹性Web引擎
负载均衡
存储与CDN
云数据库
NoSQL高速存储
对象存储服务(beta)
CDN
监控与安全
云监控
云安全
云拨测
数据分析
腾讯云分析
关键因子
开发者工具
移动加速
应用加固
信鸽推送
开发者服务
安全认证服务
域名备案
学院简介
历史沿革
领导班子
组织机构
党员党建
双创工作
主题教育
纪检工作
在岗在编
兼职队伍
荣誉退休
本科生课程
研究生课程
学科介绍
马克思主义基本原理
马克思主义中国化研究
思想政治教育
中国近现代史基本问题研究
科研项目
科研成果
科研奖励
科研作风
导师简介
培养方案
奖励资助
校友之家
党和国家文件
市教委文件
学校文件
Previous
Next
1
2
2
学院通知
学院通知
学院通知
首页
>>
学院通知
>>
正文
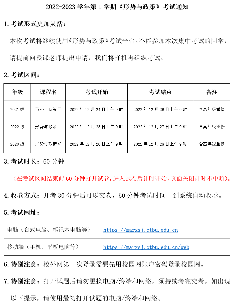
《形势与政策》考试通知(2022-2023-1)
2022-12-19 17:18
附件【
第一讲 伟大时代的历史跨越.docx
】
已下载
次
附件【
第二讲 高效统筹疫情防控和经济社会发展.docx
】
已下载
次
附件【
第三讲 共同维护世界和平安宁.docx
】
已下载
次
附件【
第四讲 二十大报告.docx
】
已下载
次
上一条:yl23411永利(集团)有限公司官网2023年重庆市学生先进、2023届校级优秀毕业研究生标兵和优秀毕业研究生推荐人选公示
下一条:关于举办“学习党的二十大 以赛助教融思政”思想政治理论课讲课比赛的通知
地址:重庆市南岸区学府大道19号
版权所有:中国·yl23411(永利)集团官网-Officialwebsite
研究生办电话:023-62760210
Copyright© 2015-2026,School of Marxism.CTBU All Rights Reserved.